PRG - Вопрос по доработке iProg+ Pro v87 | Страница 4 | benzpro

PRG Вопрос по доработке iProg+ Pro v87

Различного рода программаторы, всё что не мультиплексоры.
Ok, я бы кварц поставил на место
Сюда? Какой?
сообщение автоматически склеено:

А все нашел - на 16Мгц. Правильно?
сообщение автоматически склеено:

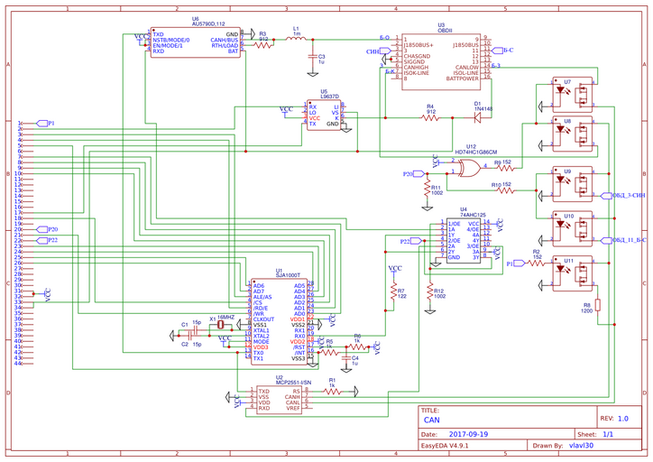
А схему на наш RFID адаптер где можно найти? Именно на наш.
 

Вложения

  • Кан2.jpg
    Кан2.jpg
    884.8 KB · Просмотров: 134
  • [benzpro]_1686744481900.png
    [benzpro]_1686744481900.png
    39.7 KB · Просмотров: 167
Последние изменения:
Как то пока так. Все руки не дойдут дальше довести до ума. А потом свою плату сделаю. Советую катушку от опеля поставить и под нее пересчитать кондюки.
 

Вложения

  • IMG_20231012_194538.jpg
    IMG_20231012_194538.jpg
    1.1 MB · Просмотров: 167
Как то пока так. Все руки не дойдут дальше довести до ума. А потом свою плату сделаю. Советую катушку от опеля поставить и под нее пересчитать кондюки.
Ну а схема то есть этого адаптера?
О а STL файл есть под рыбку?
 
И качества сигнала.
и потом вот так должно быть
Привет! 6-7 вольт должно быть на 14 ноге? Во время работы скрипта?
сообщение автоматически склеено:

У меня почему то 2 вольт максимум проскакивает
 
Последние изменения:
Да, делаешь читать без транспондера. Когда он не видит, чтение останавливается и питание остается вкл. И в этот момент меряешь.
 

Вложения

  • 2023-10-18_135607.png
    2023-10-18_135607.png
    91.3 KB · Просмотров: 113
Здравствуйте, купил iProg Pro v87 на али, синяя плата ничем не залита. При "Fulltest" получаю такие результаты:
Запуск теста

--- Тест VCC = 3V ---

ADC0 (контакт 41) = 3.1 V. OK

--- Тест VCC = 5V ---

ADC0 (контакт 41) = 4.8 V. OK

--- Тест 10/12V ---

Uвых = 10V

ADC2 (контакт 43) = 7.0 V. НЕИСПРАВНОСТЬ.

ADC3 (контакт 44) = 2.9 V. НЕИСПРАВНОСТЬ.

Uвых = 12V

ADC2 (контакт 43) = 6.9 V. НЕИСПРАВНОСТЬ.

ADC3 (контакт 44) = 2.9 V. НЕИСПРАВНОСТЬ.

--- Тест внешнего питания ---

Выключено: 0.0 V. OK

Включено: 0.0 V. НЕИСПРАВНОСТЬ.

--- Тест выводов ---

PORTD.1 (вывод 6): OK.

PORTE.0 (вывод 7): OK.

PORTE.1 (вывод 8): OK.

PORTE.2 (вывод 9): OK.

PORTE.3 (вывод 10): OK.

PORTE.4 (вывод 23): OK.

PORTE.5 (вывод 24): OK.

PORTE.6 (вывод 25): OK.

PORTE.7 (вывод 27): OK.

PORTD.6 (вывод 5): OK.

PORTA.0 (вывод 20): OK.

PORTA.1 (вывод 21): OK.

PORTA.2 (вывод 22): OK.

PORTB.0 (вывод 19): OK.

PORTB.3 (вывод 18): OK.

PORTA.5 (вывод 2): OK

PORTA.6 (вывод 17): ok

PORTA.7 (вывод 1): ok

PORTB.4 (вывод 16): OK

PORTB.6 (вывод 4): OK

PORTB.5 (вывод 3): OK

------------------------------

Тест завершен. Ошибок: 5
 
Заранее спасибо
 

Вложения

  • viber_image_2023-12-20_21-50-38-961.jpg
    viber_image_2023-12-20_21-50-38-961.jpg
    226.1 KB · Просмотров: 197
  • viber_image_2023-12-20_21-50-38-645.jpg
    viber_image_2023-12-20_21-50-38-645.jpg
    187.5 KB · Просмотров: 89
  • viber_image_2023-12-20_21-50-38-352.jpg
    viber_image_2023-12-20_21-50-38-352.jpg
    197.6 KB · Просмотров: 47
  • viber_image_2023-12-20_21-50-38-065.jpg
    viber_image_2023-12-20_21-50-38-065.jpg
    249 KB · Просмотров: 55
  • viber_image_2023-12-20_21-50-37-771.jpg
    viber_image_2023-12-20_21-50-37-771.jpg
    196.8 KB · Просмотров: 53
  • viber_image_2023-12-20_21-50-36-051.jpg
    viber_image_2023-12-20_21-50-36-051.jpg
    223.9 KB · Просмотров: 48
  • viber_image_2023-12-20_21-50-37-144.jpg
    viber_image_2023-12-20_21-50-37-144.jpg
    215.2 KB · Просмотров: 86
Спасибо. Я так понимаю необходимо брать фото например платы питания и сверять наличие деталей.
 
Запуск теста

--- Тест VCC = 3V ---

ADC0 (контакт 41) = 3.1 V. OK

--- Тест VCC = 5V ---

ADC0 (контакт 41) = 4.2 V. НЕИСПРАВНОСТЬ.

--- Тест 10/12V ---

Uвых = 10V

ADC2 (контакт 43) = 4.6 V. НЕИСПРАВНОСТЬ.

ADC3 (контакт 44) = 2.1 V. НЕИСПРАВНОСТЬ.

Uвых = 12V

ADC2 (контакт 43) = 4.5 V. НЕИСПРАВНОСТЬ.

ADC3 (контакт 44) = 2.1 V. НЕИСПРАВНОСТЬ.

--- Тест внешнего питания ---

Выключено: 0.0 V. OK

Включено: 4.8 V. OK

--- Тест выводов ---

PORTD.1 (вывод 6): OK.

PORTE.0 (вывод 7): OK.

PORTE.1 (вывод 8): OK.

PORTE.2 (вывод 9): OK.

PORTE.3 (вывод 10): OK.

PORTE.4 (вывод 23): OK.

PORTE.5 (вывод 24): OK.

PORTE.6 (вывод 25): OK.

PORTE.7 (вывод 27): OK.

PORTD.6 (вывод 5): OK.

PORTA.0 (вывод 20): OK.

PORTA.1 (вывод 21): OK.

PORTA.2 (вывод 22): OK.

PORTB.0 (вывод 19): OK.

PORTB.3 (вывод 18): OK.

PORTA.5 (вывод 2): OK

PORTA.6 (вывод 17): ok

PORTA.7 (вывод 1): ok

PORTB.4 (вывод 16): OK

PORTB.6 (вывод 4): OK

PORTB.5 (вывод 3): OK

------------------------------

Тест завершен. Ошибок: 5
сообщение автоматически склеено:

Вот
 

Вложения

  • viber_image_2024-01-05_13-33-37-168.jpg
    viber_image_2024-01-05_13-33-37-168.jpg
    207.1 KB · Просмотров: 156
  • viber_image_2024-01-05_13-34-08-189.jpg
    viber_image_2024-01-05_13-34-08-189.jpg
    210.3 KB · Просмотров: 100
Назад
Верх